登录邮箱:1527511756@qq.com
当前位置:时空热线 >> 汽车>>正文内容

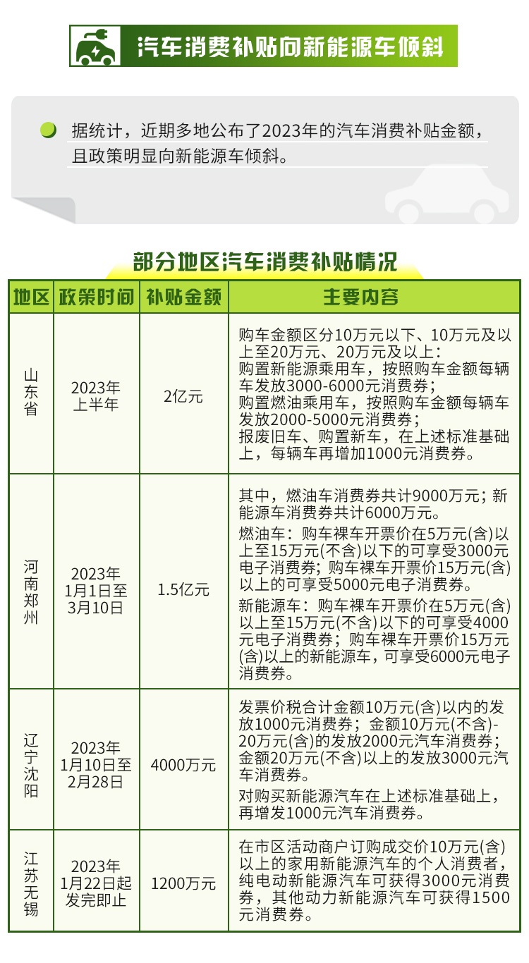
【一图看懂】多地补贴新能源汽车 快看买一辆能省多少钱?

2023年02月15日 来源:中国新闻网

责任编辑:焦梦宁
相关推荐
【一图看懂】多地补贴新能源汽车 快看买一辆能省多少钱?

2023年起,新能源汽车国家补贴政策退出历史舞台。 “国补”退出后,各地对新能源汽车的“地补”接连出台,以拉动新能源汽车市场消费。[详细]

“数字+”解锁汽车业降碳新路径

“双碳”新时代,绿色金融的独特属性使其在汽车产业科技创新和高质量发展中大有作为。重庆长安汽车股份有限公司首席专家、总裁业务团队高级顾问刘正均提出,希望能够成立新能源产业基金,专...[详细]

商业车险自主定价系数浮动范围扩大 让车险消费更优惠

中国社科院保险与经济发展研究中心副主任王向楠说,对商车险消费者来说,此次调整后,可能享受到的车险保费优惠力度将更大,而价格上浮的空间也将提高。“驾驶行为良好的车主,保险公司有望...[详细]

返回顶部